Instance Verification Kit (IVK)
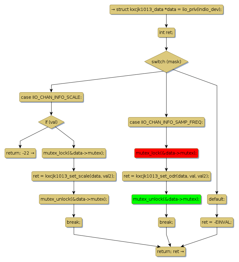
mutex lock @ [16788+25+/linux-3.19-rc1/drivers/iio/accel/kxcjk-1013.c]
Instance Signature: mutex
|
The Matching Pair Graph:
|
|
Function Name
|
Control Flow Graph (CFG)
|
Events Flow Graph (EFG)
|
Source Correspondence
|
|
kxcjk1013_write_raw
|
|
|
[16542+19+/linux-3.19-rc1/drivers/iio/accel/kxcjk-1013.c]
|